shanghai security defense & alarm association 愛建網">
紅外熱像成像測溫原理
自然界中除了人眼看得見的光(通常稱為可見光),還有紫外線、 紅外線等非可見光。自然界中溫度高于絕對零度(-273℃)的任何物體,隨時都向外輻射出電磁波(紅外線),因此紅外線是自然界中存在最廣泛的電磁波,并且熱紅外線不會被大氣煙云所吸收。隨著科技的日新月異,利用紅外線這一特性,采用應用電子技術和計算機軟件與紅外線技術的結合,用來檢測和測量熱輻射。物體表面對外輻射熱量的大小,在熱敏感傳感器獲取不同熱量差,通過電子技術和軟件技術的處理,呈現出明暗或色差各不相同的圖像,也就是我們通常說的紅外線熱成像;將輻射源表面熱量通過熱輻射算法,實現了熱像與溫度之間的換算。

人體測溫報警工作原理
將紅外熱像測溫攝像機安裝在進出通道,讓鏡頭直視通道的卡口位置,在被檢測點位配置一個黑體儀,做被檢人員的溫度參考校正,測溫攝像機對迎面過卡口人流的面部、額頭進行在線實時測溫。人體額頭的散熱較快,或者攝像機安裝位置與被檢測者距離不同,人額頭正常溫度紅外監測范圍約為33-35℃,可通過技術手段(黑體參考、輻射率調整等)進行溫度校正至37度,當測溫原始溫度超過35℃(修正溫度大于37℃),即疑似發熱,超過37.5℃即疑似發燒。所以在紅外測溫時可設置37.5℃為超溫報警閥值,當監測畫面內發現超過報警閥值溫度的目標時,立即智能報警;報警溫度閥值可以根據實際情況進行實時調整。

圖示說明:卡口型測溫報警使用場景實際拍攝圖
測溫結果熱圖顯示
如下圖所示,紅外熱像可以根據不同的場景,支持多種熱圖顯示,包括多種偽彩色和熱黑、熱白模式,在全畫幅上可以實時的顯示最高溫、最低溫、平均溫;每個溫度點可以加載光標,并將溫度以字符疊加的方式在圖像上顯現。

圖示:全屏測溫模式
為了在全畫幅中監測更多的人臉,可以在畫面中,分出多個的監測區域,讓每個區域的最高溫、最低溫、平均溫都顯示出來,同樣以光標加溫度字符疊加的方式在圖像上顯現。為了顯示更加直觀,每個區域可以設定超溫報警線,當每個區域有超過預設的報警閥值時,最高溫度可以自動顯示為紅色外,還可以輸出報警信息,讓值守人員準確、直觀鎖定體溫異樣的人員。

圖示:分區測溫模式
特別提示:為了提升測溫精度(誤差±0.1℃),本系統增加黑體儀器做測溫精準校準。
測溫數據分析和存儲
前端雙光譜測溫攝像機支持7*24小時不間斷工作,后端圖像測溫綜合智能管理平臺軟件將前端采集到的溫度與圖像數據實時顯示、分析,并預警響應,根據防控需要,可以對視頻圖像和測溫數據分別存儲;測溫綜合智能管理平臺系統也可對溫度數據進行智能分析,將溫度數據圖表化,形成溫度數據變化表。在后期調用回放錄像時,可調取出每一個監測設備對每一個受控對象的圖像和溫度值;在歷史圖像回放過程中,即使沒有疊加溫度信息顯示的圖像,也可以在錄像文件中二次查詢溫度值。
系統構成及技術特征
紅外熱成像技術成熟,采用此技術的雙光譜測溫攝像機是非常有效的測溫設備之一,配備以熱像測溫平臺,就可以快速構建一個簡單、適用、可靠、智能、便捷的測溫系統;其系統核心技術及應用說明如下:
雙光譜測溫攝像機
1、雙光譜測溫攝像機支持1-10米距離測溫,7*24H 不間斷運行,永遠在線對目標進行監測、測溫、預警。
2、每個雙光譜測溫攝像機所檢測區域,單屏圖像可以再劃分為32個不同檢測區域,每個區域可以單獨命名,每個區域的最高溫、最低溫、平均溫可同屏顯示,也可以單獨定義每個區域報警閥值。
3、對目標監測及時,溫度顯示、超溫報警,雙光譜測溫攝像機內置智能芯片和算法,設備可靠性高。
4、雙光譜測溫攝像機監測的數據與手持槍測溫數據基本吻合,并采用AI 智能運算,因不同監測距離、不同環境溫度下測溫數據,可實時的補償或校正。
5、雙光譜測溫攝像機全硬件化設計,集成度高、性能穩定可靠,功能完備、系統功耗小,環保易用,系統部署簡單,與監控通用攝像機工作類似,可實施性強。
6、雙光譜測溫攝像機支持安防標準協議,輕松實現專業應用到傳統安防系統接入,大大提升系統易用性。
圖像測溫綜合智能管理平臺
1、專注于對目標測溫的需求而開發,可結合檢驗檢疫布防、電力測溫、安全監測、出入口控制等行業的業務應用。
2、溫度數據與視頻圖像同步存儲,圖像回放中顯示溫度數據,在非檢測區域內的圖像,回放歷史數據時也可以展現溫度數據。
3、系統使用簡單、直觀;已經具備測溫預警、報警、聯動控制、大數據分享等智能化的應用,并有進一步的提升空間,如人臉識別加測溫。
4、平臺圖像傳輸支持Onvif / GB.T28181 標準協議多級聯網、可與現有醫療、安監、遠程應急指揮中心實現數據互通、共享。
5、系統具有全自主知識產權,可根據用戶的實際需求訂制開發。
多光譜測溫攝像機技術規格說明

多光譜測溫攝像機尺寸圖


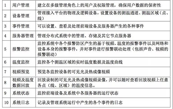
美贊美智鑒圖像測溫綜合智能管理平臺功能說明表


圖示說明:多光譜測溫平臺界面展示(可選藍色界面)
平臺服務器工作站配置技術要求
處理器:英特爾? I7 或至強? E5 四核或以上處理器,主頻1.7G以上
內存:16GB, DDR4
硬盤空間:2T以上系統硬盤,6T數據硬盤容量(企業級SAS 3.5寸硬盤(7200轉))
顯卡:2GB 以上
網絡適配卡:雙千兆網卡
鼠標及鍵盤:Windows兼容鼠標及標準Windows鍵盤
USB接口: 4個USB 3.0以上
預裝操作系統:Windows Server 2012 R2
預裝數據庫:Microsoft SQL Server2012 R2
系統配置表

系統應用的最大優勢:
無需工作人員零距離檢查通關人員,遠距離測溫既尊重了彼此隱私也減少了交叉感染的風險;綜合智能測溫平臺系統實現了無人化操作,可實時儲存也可及時智能報警,且可以滿足事后查證的需要,還可以杜絕人為操作的疏忽、提升工作效率、增加安全感,減員增效。
滬公網安備 31011202001934號